MENU
プロジェクト

展覧会/イベント

"東日本大震災復興支援 模型復元プロジェクト -三陸に生きた集落たち-
失われた街 LOST HOMES 八潮展"

2012.03.25

東京都現代美術館で開催した展示会の巡回展を建築学生と協力して街並みづくりを進める八潮市で開催した。

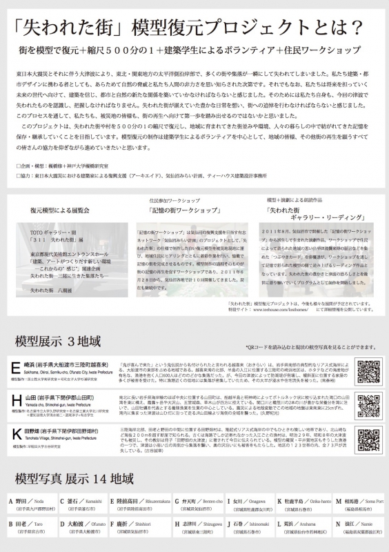
田野畑-羅賀、山田町、崎浜の3地区の模型を展示し、
野田、田老、 釡石-Ⅰ、大船渡-盛、陸前高田(当時製作していた1pixel分)、鹿折-Ⅱ、 弁天町、志津川-Ⅰ、女川-Ⅰ、鮎川浜、石巻(当時製作していた1pixel分)、荒浜-Ⅰ、相馬港、浪江-権現堂地区(当時製作していた1pixel分)の14地区の模型写真も併せて展示。
会場八潮市立資料館
会期2012.3.25-4.21
主催八潮街並づくり100年運動実行委員会
共催八潮市
利活用模型田野畑-羅我、山田町(当時製作済みだった9pixel分)、崎浜

関連模型

崎浜

田野畑-羅賀

山田町

メッセージを送る
一覧ページ
Top